
Role:
Product Designer
Team:
CEO, CTO, Product Manager, Engineers
Video Sharing tool
B2C
StartUp
End-to-End Design

Insights.gg is a platform designed to help gamers improve their performance with tools for reviewing gameplay footage as a team. Initially targeted at professional Esports teams, the platform also gained interest from casual and amateur gamers. To address this emerging audience, we created an easier way for users to record and share their game recordings into our platform.
Insights.gg requires users to upload gameplay footage from third-party applications, leading to lengthy workflows and poor user retention. By creating a seamless experience for recording, uploading, and sharing footage we reduce friction to using our video review tool.
Created a video capture PC app with auto-record and share features to reduce user effort.
Users can customize hotkeys and shortcuts per game for usability across multiple games.
Utilized game APIs to auto-record key in-game events so users never miss a key moment.
Increased DAU (daily active users) by 25k
Increased the 2-week user retention rate by 10%
Business goal for this period: increase DAU by 18k and increase 2-week user retention rate by 7%.
A collaborative effort from the entire start up team, an ongoing documentation of tools that provide similar solutions. Key differentiator is that most tools specialize in specific games.
We were fortunate enough to have many people in our Discord channel interested in participating in our research. To start, I sent a survey to get data on people’s gaming habits to screen participants for user interviews. I wanted a deeper understanding of users who record in-game footage.
Users share clips to show exciting in-game moments with others.
Users who record full matches often times send their video to a gaming coach for feedback.
Users usually play multiple matches at a time before reviewing their recordings.
Users get frustrated when they forget to record a good match or epic moment.
Users don't like applications with in-game overlays that interferes with their game.
95% of users interviewed say they mostly record and share clips of noteworthy moments. Each step is designed to enhance efficiency making it a seamless background experience so users can focus on their game.

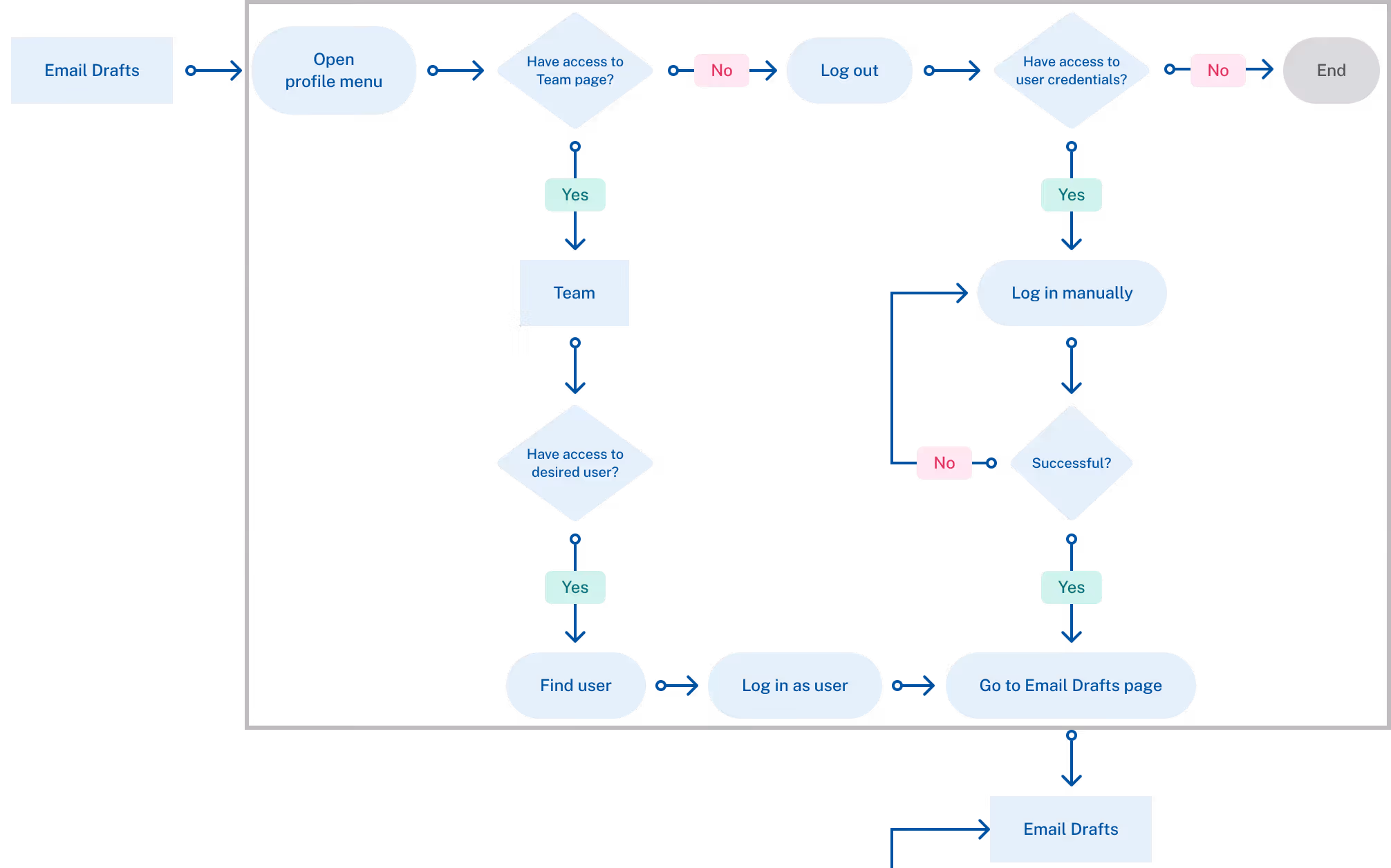
User flow when in-game event capture setting enabled (available for games with api access)
Those who record the full match tend to take their game performance more seriously and will review their gameplay. This new process for gamers to record, upload, and share their gameplay footage on Insights.gg with the new tool mostly relies on system action and minimal user intervention.

User flow when full gameplay capture setting enabled (available for games with api access)
Video recording of design prototype - Insights Capture with auto-record enabled using game-specific APIs to detect game start, end, and highlight in-game events.